-
Notifications
You must be signed in to change notification settings - Fork 4
Description
- obsolete classes should be prefixed with "obsolete"
- cells: CARO:0000013 ! cell is equivalent to CL:cell
- this is confusing and name slippages are always red flags
- I am not a fan of native cell in CL and we have not been consistent in using it vs plain cell, but it seems this should be fixed in CL rather than some kind of layer in CARO
- recommend simply obsoleting the CARO class, CL top level is truly species neutral
- obsolete metazoan-specific structures
- biological entity (Removing "Biological Entity part of cellular organism" #25)
- cell part. Comment says we can use the GO class. But the GO class has been obsoleted. COB has cellular anatomical entity which has a GO equiv
- obsolete PATO shadow classes
Metazoan-specific structures: things that are truly in scope of uberon, regardless of decision about generalizing some top level uberon classes (#26):
- organism subdivision:
We may want to obsolete "organism subdivision" itself. While there is nothing in the def that seems to prevents its use in plants, PO doesn't do this, so the class does zero work after all these years
- epithelium and subclasses
I would go further and obsolete tissue. Let uberon and po define their own tissues according to how their communities see things
- (possibly) organism substance subclasses
The class itself is reasonable but I am not sure we need the two subclasses
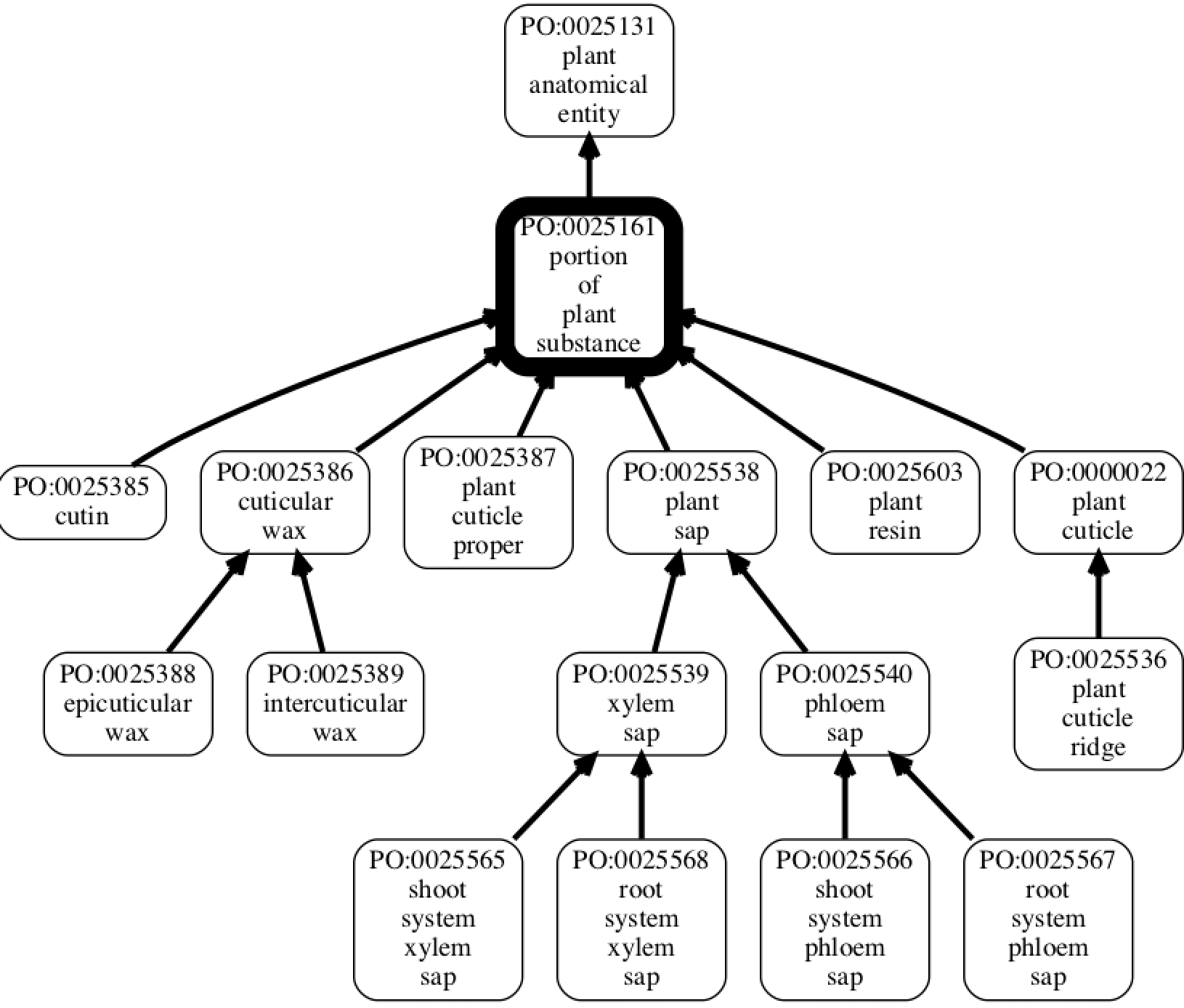
I don't think plant fluids are circulated? in any case PO doesn't commit below the substance level
PATO shadow classes: while these CARO classes are 100% valid, does anyone use them?
IMO it's not great practice to add classes to OBO where users expect to see subclasses. If we want unicellular organism as a named class, we want the relevant branch of NCBITaxon classified here. This is kind of hard to coordinate across ontologies and maybe it's just easier to put these in pato as organism phenotypes




